噴漆工藝廣泛應用于機械、電氣設備、家電、汽車、船舶、家具等行業。噴漆原料—涂料由不揮發份和揮發份組成,不揮發份包括成膜物質和輔助成膜物質,揮發份指溶劑和稀釋劑(主要以二甲苯為主)。噴漆廢氣中的有機氣體來自溶劑和稀釋劑的揮發,有機溶劑不會隨油漆附著在噴漆物表面,在噴漆和固化過程將全部釋放形成有機廢氣。在噴漆過程揮發的二甲苯廢氣量約占稀釋劑用量的30%,另有70%在烘干過程揮發。
噴漆涂裝作業中涂料和溶劑霧化后形成的二相懸浮物逸散到周圍的空氣中,污染了空氣。對被污染空氣中的漆霧的收集和分離是提高噴漆質量、改善噴漆環境、達到環保排放要求的主要方法。
一、噴漆廢氣成分
噴漆廢氣和烘干廢氣的成分:苯、甲苯、二甲苯、己烷、庚烷、甲基乙基酮、乙酸乙酯、四氯化碳等,主要是“三苯類”、揮發性有機廢氣(VOCs)的處理。
二、噴漆廢氣處理技術
油漆類噴涂廢氣,主要由2部分組成,一是液態的漆霧,二是氣態的VOC。對于液態漆霧,需采用除漆霧裝置;但對不溶水的VOC,處理工藝有“活性炭吸附+催化燃燒”、如果濃度更高,可以直接采用“催化燃燒工藝”,廢熱還可以直接利用。只采用活性炭吸附,飽和后更換,費用昂貴。一般工業廢氣主要含“三苯”。
1、漆霧過濾凈化裝置
一般噴漆車間廢氣處理工藝為水簾柜,它可以去除約80%漆霧粒子,后面有漆霧過濾棉進行深度過濾。
2、有機廢氣處理裝置
噴漆行業排放的廢氣具有成分復雜,且大風量、低濃度等特點,如果利用傳統吸附回收冷凝的工藝,回收的有機溶劑不具有再利用的價值。而“吸附+脫附+催化燃燒工藝”將有機廢氣直接轉化成二氧化碳和水,這種方法目前應用很廣闊。
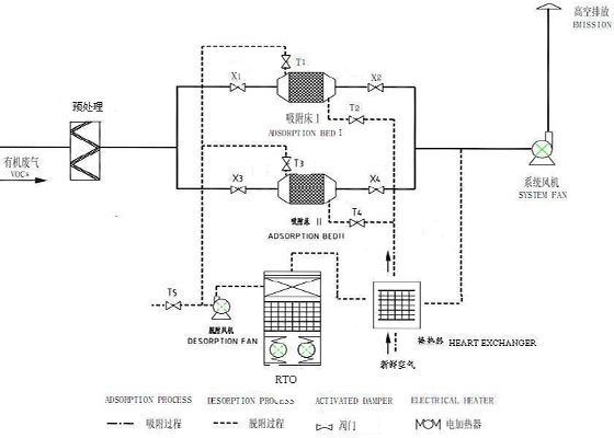
三、工藝流程

四、處理設備性能特點
● 很高的VOC去除率:去除率均在95%以上;
● 超低運行成本。當VOC濃度達到一定濃度時,不需要額外的燃料消耗,如VOC濃度更高,還可進行二次余熱回收利用;
● 熱效率高達95%;
● 生產設備不產生NOx等二次污染(燃燒室溫度須控制在800 °C以下);
● 處理風量范圍極大;
● 全自動控制,操作簡易,維護方便;
五、工程案例

